Презентація на тему «Логарифмічна функція» (варіант 1)


283
Поділитись підручником в соціальних мережах


Слайд #1


Підготував
Учень VII Гімназійного
класу
Паращин Євген
ЛОГАРИФМІЧНА ФУНКЦІЯ
Презентація на тему «Логарифмічна функція» (варіант 1) - Слайд #1

Слайд #2


Зміст:
1. Визначення логарифма і логарифмічною функції
2. Графіки і властивості логарифмічної функції
3. Властивості логарифмів
4. Методи рішення логарифмічних рівнянь
5. Використання логарифмічної функції
Презентація на тему «Логарифмічна функція» (варіант 1) - Слайд #2

Слайд #3


 
Презентація на тему «Логарифмічна функція» (варіант 1) - Слайд #3

Слайд #4


ГРАФИКИ И СВОЙСТВА ЛОГАРИФМИЧЕСКОЙ ФУНКЦИИ
1) ;
2) ;
3)Ні парна ні непарна;
4) не обмежена;
5) вертикальна асимптота x=0;
6) спадна;
7) опукла вниз;
8) диференційована.
Презентація на тему «Логарифмічна функція» (варіант 1) - Слайд #4

Слайд #5


1) ;
2) ;
3) Ні парна ні непарна;
4) не обмежена;
5) вертикальна асимптота x=0;
6) зростаюча;
7) опукла вгору;
8) диференційована.
Презентація на тему «Логарифмічна функція» (варіант 1) - Слайд #5

Слайд #6


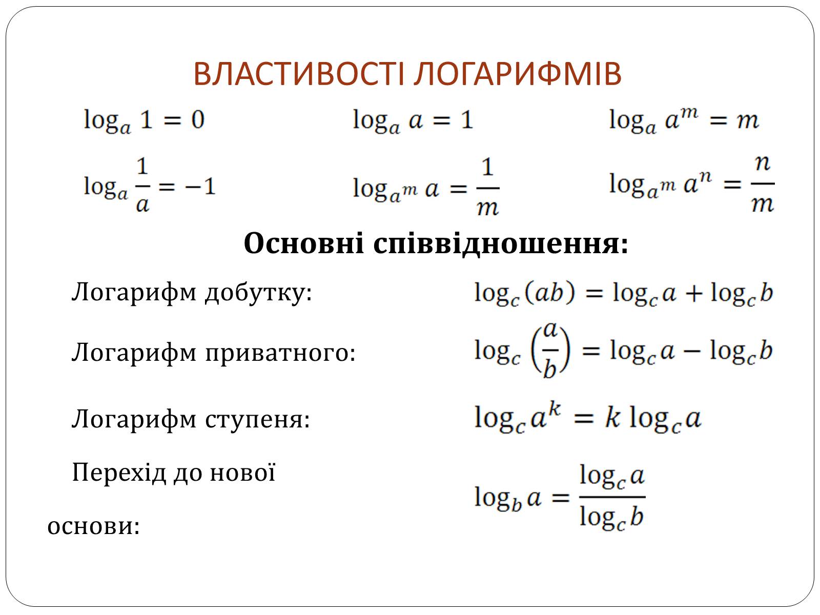
ВЛАСТИВОСТІ ЛОГАРИФМІВ
Основні співвідношення:
Логарифм добутку:
Логарифм приватного:
Логарифм ступеня:
Перехід до нової
основи:
Презентація на тему «Логарифмічна функція» (варіант 1) - Слайд #6

Слайд #7


Додаткові співвідношення
Презентація на тему «Логарифмічна функція» (варіант 1) - Слайд #7

Слайд #8


МЕТОДИ РІШЕННЯ ЛОГАРИФМІЧНИХ РІВНЯНЬ
Функціонально-графічний
З використанням визначення
Потенціювання
Введення нової змінної
Логарифмування обох частин рівняння, якщо вони позитивні
Презентація на тему «Логарифмічна функція» (варіант 1) - Слайд #8

Слайд #9


Функціонально-графічний метод
Приклад:
Рішення:
Відповідь: x=2
Презентація на тему «Логарифмічна функція» (варіант 1) - Слайд #9

Слайд #10


Потенціювання
Приклад:
Рішення:
Відповідь:
Презентація на тему «Логарифмічна функція» (варіант 1) - Слайд #10

Слайд #11


Метод з використанням визначення
Приклад:
Рішення: ,де
}рівносильний перехід
Відповідь: x=4 і x=-2
Презентація на тему «Логарифмічна функція» (варіант 1) - Слайд #11

Слайд #12


Логарифмування обох частин рівняння, якщо вони позитивні
Приклад:
Рішення:
Відповідь: і
Презентація на тему «Логарифмічна функція» (варіант 1) - Слайд #12

Слайд #13


Презентація на тему «Логарифмічна функція» (варіант 1) - Слайд #13