- Головна
- Готові шкільні презентації
- Презентація на тему «Інтеграл та його застосування»
Презентація на тему «Інтеграл та його застосування»
1525
Поділитись підручником в соціальних мережах
Слайд #1
Інтеграл та його застосування
Слайд #2
Історія розвитку понять інтеграла й інтегрального обчислення
Історія розвитку понять інтеграла й інтегрального обчислення пов'язана з потребою в обчисленні площ фігур, а також поверхонь і об'ємів довільних тіл. Передісторія інтегрального обчислення сягає глибокої давнини: ідеї інтегрального обчислення можна знайти в роботах давньогрецьких учених Евдокса Кнідського (бл.408-355 до н.е.) і Архімеда (бл.287-212 до н.е.).
Історія розвитку понять інтеграла й інтегрального обчислення пов'язана з потребою в обчисленні площ фігур, а також поверхонь і об'ємів довільних тіл. Передісторія інтегрального обчислення сягає глибокої давнини: ідеї інтегрального обчислення можна знайти в роботах давньогрецьких учених Евдокса Кнідського (бл.408-355 до н.е.) і Архімеда (бл.287-212 до н.е.).
Слайд #3
Короткі історичні відомості
Поняття інтеграла та інтегральне обчислення виникло через необхідність обчислювати площі будь-яких фігур і поверхонь та об'ємів довільних тіл.
Символ увів Лейбніц у 1686 році.
Отож, інтеграл — центральне поняття інтегрального числення, узагальнення поняття суми для функції, визначеній на континуумі.
Поняття інтеграла та інтегральне обчислення виникло через необхідність обчислювати площі будь-яких фігур і поверхонь та об'ємів довільних тіл.
Символ увів Лейбніц у 1686 році.
Отож, інтеграл — центральне поняття інтегрального числення, узагальнення поняття суми для функції, визначеній на континуумі.
Слайд #4
4
Диференціювання функції f(x) – операція знаходження її похідної .
Наприклад. Знайти похідну функції:
а) ; б) .
Розв'язання
а) ;
б) .
Знаходження функції f(x) за даною її похідною називається операцією інтегрування.
Операція інтегрування обернена до операції диференціювання.
Наприклад.
а) Якщо , то , оскільки .
б) Якщо , то ,
оскільки .
Функція F(x) називається первісною для функції f(x) на даному проміжку, якщо для будь-якого х з цього проміжку
Наприклад.
Функція -
первісна для функції на
проміжку , оскільки при
Диференціювання функції f(x) – операція знаходження її похідної .
Наприклад. Знайти похідну функції:
а) ; б) .
Розв'язання
а) ;
б) .
Знаходження функції f(x) за даною її похідною називається операцією інтегрування.
Операція інтегрування обернена до операції диференціювання.
Наприклад.
а) Якщо , то , оскільки .
б) Якщо , то ,
оскільки .
Функція F(x) називається первісною для функції f(x) на даному проміжку, якщо для будь-якого х з цього проміжку
Наприклад.
Функція -
первісна для функції на
проміжку , оскільки при
Слайд #5
Основна властивість первісних
Якщо функція F(x) є первісною для функції f(x) на даному проміжку, а С – довільна стала, то функція F(x)+С також є первісною для функції f(x), при цьому будь-яка первісна для f(x) на даному проміжку може бути записана у вигляді F(x)+С, де С– довільна стала.
Вираз F(x)+С - загальний вигляд первісної для функції f(x).
Наприклад.
Якщо - первісна для функції
на проміжку , то
первісною для функції на
проміжку є функція , де С – довільна стала, оскільки
Геометричний зміст основної властивості первісних
Графіки всіх первісних для даної функції f(x) одержується з будь-якого з них шляхом паралельного перенесення вздовж осі Оу.
Сукупність усіх первісних даної функції f(x) називається невизначеним інтегралом.
Позначається: ; тобто
, де F(x) – одна з первісних для функції f(x), С – довільна стала.
- знак інтеграла, f(x) підінтегральна функція, f(x)dx – підінтегральний вираз.
Наприклад.
а) , оскільки - первісна функції
б) , оскільки - первісна для функції
Якщо функція F(x) є первісною для функції f(x) на даному проміжку, а С – довільна стала, то функція F(x)+С також є первісною для функції f(x), при цьому будь-яка первісна для f(x) на даному проміжку може бути записана у вигляді F(x)+С, де С– довільна стала.
Вираз F(x)+С - загальний вигляд первісної для функції f(x).
Наприклад.
Якщо - первісна для функції
на проміжку , то
первісною для функції на
проміжку є функція , де С – довільна стала, оскільки
Геометричний зміст основної властивості первісних
Графіки всіх первісних для даної функції f(x) одержується з будь-якого з них шляхом паралельного перенесення вздовж осі Оу.
Сукупність усіх первісних даної функції f(x) називається невизначеним інтегралом.
Позначається: ; тобто
, де F(x) – одна з первісних для функції f(x), С – довільна стала.
- знак інтеграла, f(x) підінтегральна функція, f(x)dx – підінтегральний вираз.
Наприклад.
а) , оскільки - первісна функції
б) , оскільки - первісна для функції
Слайд #6
6
Таблиця первісних (невизначених інтегралів)
Функція f(x)
Загальний вигляд первісних F(x)+С, де С - стала
Запис за допомогою невизначеного інтеграла
С
1
х+С
Таблиця первісних (невизначених інтегралів)
Функція f(x)
Загальний вигляд первісних F(x)+С, де С - стала
Запис за допомогою невизначеного інтеграла
С
1
х+С
Слайд #7
Правила знаходження первісних (правила інтегрування)
1. Якщо F - первісна функції , а G – первісна функції , то F+ G – первісна функції
Наприклад.
Знайти первісну для функції:
а) ; б) .
Розв'язання
а) ;
б) .
Інтеграл від суми дорівнює сумі інтегралів від доданків, тобто
Наприклад.
Обчислити:
а) ; б) .
Розв'язання
а)
б)
1. Якщо F - первісна функції , а G – первісна функції , то F+ G – первісна функції
Наприклад.
Знайти первісну для функції:
а) ; б) .
Розв'язання
а) ;
б) .
Інтеграл від суми дорівнює сумі інтегралів від доданків, тобто
Наприклад.
Обчислити:
а) ; б) .
Розв'язання
а)
б)
Слайд #8
Правила знаходження первісних (правила інтегрування)
2. Якщо F - первісна функції , а k і b – сталі, то kF – первісна для функції .
Наприклад.
Знайти первісну для функції:
а) ; б)
Розв'язання
а) ;
б)
Сталий множник виноситься за знак інтеграла, тобто , де k – стала.
Наприклад. Обчислити:
а) ; б) .
Розв'язання
а)
б)
2. Якщо F - первісна функції , а k і b – сталі, то kF – первісна для функції .
Наприклад.
Знайти первісну для функції:
а) ; б)
Розв'язання
а) ;
б)
Сталий множник виноситься за знак інтеграла, тобто , де k – стала.
Наприклад. Обчислити:
а) ; б) .
Розв'язання
а)
б)
Слайд #9
3. Якщо F - первісна функції , а k і b – сталі , то - первісна для функції .
Наприклад. Знайти первісну для функції:
а) ; б) .
Розв'язання
а) ;
б) .
Наприклад. Обчислити:
а) ; б) .
Розв'язання
а)
б)
Правила знаходження первісних (правила інтегрування)
Наприклад. Знайти первісну для функції:
а) ; б) .
Розв'язання
а) ;
б) .
Наприклад. Обчислити:
а) ; б) .
Розв'язання
а)
б)
Правила знаходження первісних (правила інтегрування)
Слайд #10
Криволінійна трапеція та її площа
Криволінійною трапецією називається фігура, обмежена графіком невід'ємної на відрізку функції, віссю Ох і прямими x=a і x=b.
Наприклад.
Теорема. Нехай - непарна і невід'ємна на відрізку функція, а S – площа відповідної криволінійної трапеції.
Якщо - первісна для на інтервалі, що містить відрізок , то .
Наприклад. Обчислити площу криволінійної трапеції, обмеженої лініями: , , x=0, .
Розв'язання
- синусоїда; - вісь Ox; x=0 – вісь Оу; - пряма, що проходить через
точку паралельно осі Оу.
Для функції первісною є a=0, b = .
Нехай S - шукана площа, тоді .
(кв. од.)
Відповідь: 2 кв. од.
Криволінійною трапецією називається фігура, обмежена графіком невід'ємної на відрізку функції, віссю Ох і прямими x=a і x=b.
Наприклад.
Теорема. Нехай - непарна і невід'ємна на відрізку функція, а S – площа відповідної криволінійної трапеції.
Якщо - первісна для на інтервалі, що містить відрізок , то .
Наприклад. Обчислити площу криволінійної трапеції, обмеженої лініями: , , x=0, .
Розв'язання
- синусоїда; - вісь Ox; x=0 – вісь Оу; - пряма, що проходить через
точку паралельно осі Оу.
Для функції первісною є a=0, b = .
Нехай S - шукана площа, тоді .
(кв. од.)
Відповідь: 2 кв. од.
Слайд #11
Визначений інтеграл
- неперервна на проміжку І;
- первісна для на проміжку І;
- приріст первісної.
Число називається визначеним інтегралом від a до b від функції , ,
Позначається:
- неперервна на проміжку І;
- первісна для на проміжку І;
- приріст первісної.
Число називається визначеним інтегралом від a до b від функції , ,
Позначається:
Слайд #12
Формула Ньютона - Лейбніца
- підінтегральна функція;
- підінтегральний вираз;
a - нижня межа інтегрування;
b - верхня межа інтегрування;
x – змінна інтегрування.
Основні властивості визначених інтегралів
2)
, (k – стала);
1)
- підінтегральна функція;
- підінтегральний вираз;
a - нижня межа інтегрування;
b - верхня межа інтегрування;
x – змінна інтегрування.
Основні властивості визначених інтегралів
2)
, (k – стала);
1)
Слайд #13
Нехай криволінійна трапеція обмежена зверху графіком функції , яка неперервна і невід'ємна на відрізку , віссю Ох і прямими x=a і x=b.
Внаслідок обертання цієї криволінійної трапеції навколо осі Ох утворилося тіло, об'єм якого можна обчислити за формулою:
Наприклад. Обчислити об'єм тіла, утвореного обертанням навколо осі абсцис фігури, обмеженої лініями: , , , .
Розв'язання
- вісь Ох;
- пряма, що проходить через
точку (1;0) паралельно осі Оу;
- пряма, що проходить через
точку (2;0) паралельно осі Оу;
- парабола.
а =1, b=2 – межі інтегрування.
(куб. од.)
Відповідь: куб. од.
Обчислення об'ємів за допомогою визначеного інтеграла
х
-2
-1
1
2
у
4
1
1
4
Внаслідок обертання цієї криволінійної трапеції навколо осі Ох утворилося тіло, об'єм якого можна обчислити за формулою:
Наприклад. Обчислити об'єм тіла, утвореного обертанням навколо осі абсцис фігури, обмеженої лініями: , , , .
Розв'язання
- вісь Ох;
- пряма, що проходить через
точку (1;0) паралельно осі Оу;
- пряма, що проходить через
точку (2;0) паралельно осі Оу;
- парабола.
а =1, b=2 – межі інтегрування.
(куб. од.)
Відповідь: куб. од.
Обчислення об'ємів за допомогою визначеного інтеграла
х
-2
-1
1
2
у
4
1
1
4
Слайд #14
Застосування
визначеного
інтеграла
Обчислення
площ
плоских
фігур
Застосування
в економіці
й техніці
Обчислення
об'ємів тіл
Обчислення
відстані
за відомим
законом зміни
швидкості
Обчислення
роботи
змінної
сили та
потужності
Обчислення
кількості
електрики
та кількості
теплоти
визначеного
інтеграла
Обчислення
площ
плоских
фігур
Застосування
в економіці
й техніці
Обчислення
об'ємів тіл
Обчислення
відстані
за відомим
законом зміни
швидкості
Обчислення
роботи
змінної
сили та
потужності
Обчислення
кількості
електрики
та кількості
теплоти
Слайд #15
Інтеграл виник з практичної потреби знаходити площі неплоских фігур. Найбільший внесок у вивченні інтегрального числення вніс Архімед.
Одного разу, прийшовши із рибалки, Архімед захотів визначити найбільш точно площу поверхні риби.
Одного разу, прийшовши із рибалки, Архімед захотів визначити найбільш точно площу поверхні риби.
Слайд #16
Розбивши поверхню риби на прямокутники, він знайшов їх площі, причому чим більшою була кількість прямокутників, тим точнішим було значення площі.
Слайд #17
Застосування
інтеграла у фізці
інтеграла у фізці
Слайд #18
1. Обчислення шляху за відомим законом зміни швидкості.
Слайд #19
Розв'яжемо задачу:
Тіло рухається прямолінійно зі швидкістю, яка змінюється за законом v=2t+1(м/с). Знайти шлях, який пройшло тіло за інтервал часу від t 1 =1c, до t2 =3c.
Тіло рухається прямолінійно зі швидкістю, яка змінюється за законом v=2t+1(м/с). Знайти шлях, який пройшло тіло за інтервал часу від t 1 =1c, до t2 =3c.
Слайд #20
2. Обчислення роботи змінної сили.
Слайд #21
Розв'яжемо задачу:
Обчислити роботу, яку треба виконати, щоб викачати воду з ями глибиною 4м, що має квадратний переріз із стороною 2м. Густина води ρ=103 кг/м3 .
Обчислити роботу, яку треба виконати, щоб викачати воду з ями глибиною 4м, що має квадратний переріз із стороною 2м. Густина води ρ=103 кг/м3 .
Слайд #22
3. Обчислення маси неоднорідного стержня.
Слайд #23
Розв'яжемо задачу:
Знайти масу стержня завдовжки 35см, якщо його лінійна густина змінюється за законом ρ(l)=(4l+3)(кг/м)
Знайти масу стержня завдовжки 35см, якщо його лінійна густина змінюється за законом ρ(l)=(4l+3)(кг/м)
Слайд #24
4. Обчислення кількості електрики.
Слайд #25
Розв'яжемо задачу:
Знайти кількість електрики, що проходить через поперечний переріз провідника за 10с, якщо сила струму змінюється за законом I(t)=(4t+1)(A)
Знайти кількість електрики, що проходить через поперечний переріз провідника за 10с, якщо сила струму змінюється за законом I(t)=(4t+1)(A)
Слайд #26
ІНТЕГРАЛ В ЕКОНОМІЦІ
Загальний прибуток за час t1 можна знайти за формулою:
Загальний прибуток за час t1 можна знайти за формулою:
Слайд #27
ІНТЕГРАЛ В БІОЛОГІЇ
Середня довжина шляху, який пролітають птахи, перетинаючи деяку фіксовану ділянку, обчислюється за формулою:
Середня довжина шляху, який пролітають птахи, перетинаючи деяку фіксовану ділянку, обчислюється за формулою:
Слайд #28
ІНТЕГРАЛ В ПОБУТІ
Щоб каша була смачною, потрібно таке відношення води і круп:
Щоб каша була смачною, потрібно таке відношення води і круп:
Слайд #29
Приклад 1 Експериментально встановлено, що продуктивність праці робітника наближено виражається формулою
f(t)= -0.0033t2 - 0.089t + 20.96, де t — робочий час у годинах. Обчислити обсяг випуску продукції за квартал, вважаючи робочий день восьмигодинним, а кількість робочих днів у кварталі — 62.
Розв'язання. Обсяг випуску продукції протягом зміни є первісною від функції, що виражає продуктивність праці.
Тому
.
Протягом кварталу обсяг випуску продукції становитиме:
=62(-0.001∙512 -2.848 + 167.68) = 62∙164.27≈ 10185 (од.).
f(t)= -0.0033t2 - 0.089t + 20.96, де t — робочий час у годинах. Обчислити обсяг випуску продукції за квартал, вважаючи робочий день восьмигодинним, а кількість робочих днів у кварталі — 62.
Розв'язання. Обсяг випуску продукції протягом зміни є первісною від функції, що виражає продуктивність праці.
Тому
.
Протягом кварталу обсяг випуску продукції становитиме:
=62(-0.001∙512 -2.848 + 167.68) = 62∙164.27≈ 10185 (од.).
Слайд #30
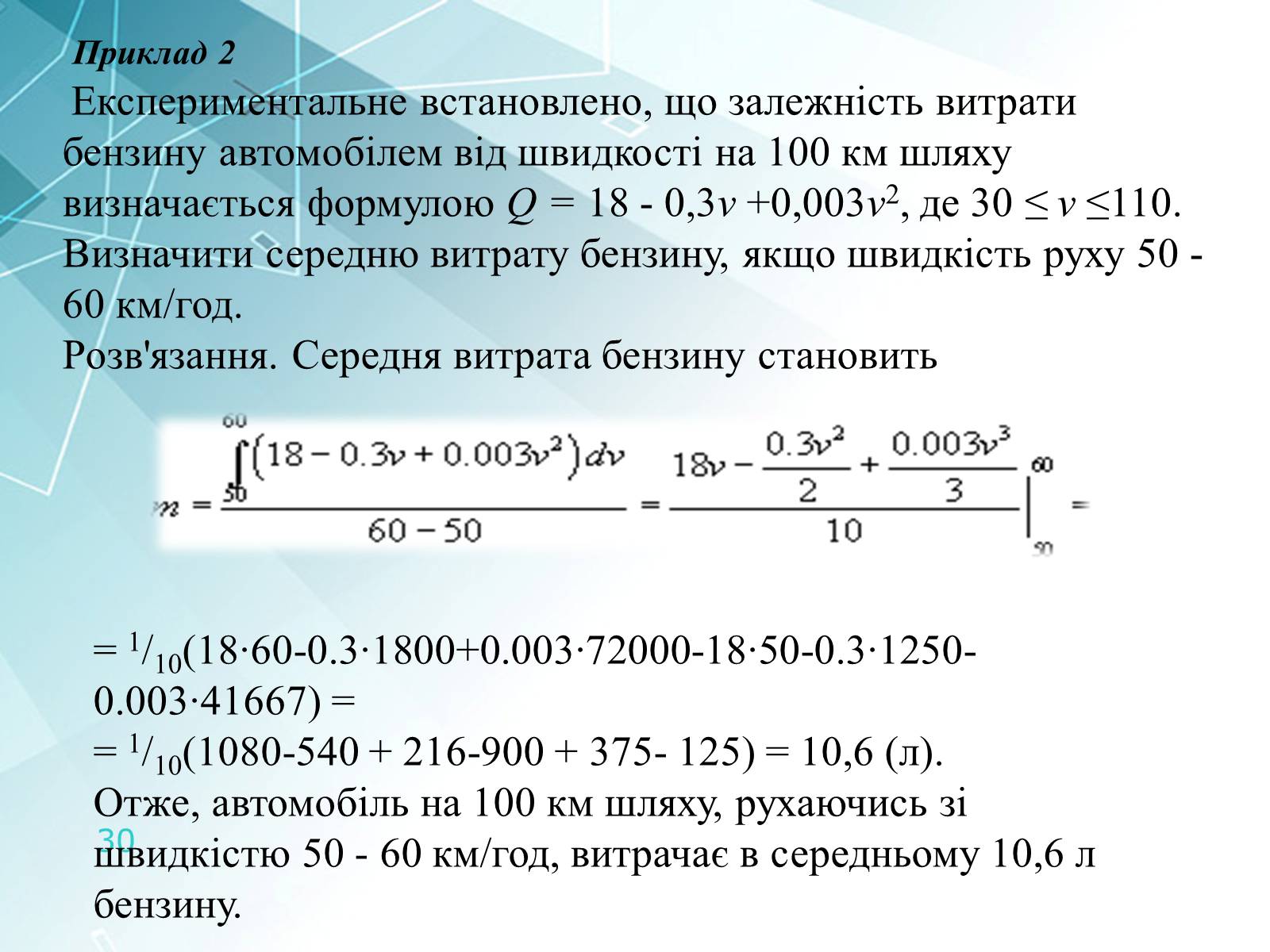
Приклад 2
Експериментальне встановлено, що залежність витрати бензину автомобілем від швидкості на 100 км шляху визначається формулою Q = 18 - 0,3v +0,003v2, де 30 ≤ v ≤110. Визначити середню витрату бензину, якщо швидкість руху 50 - 60 км/год.
Розв'язання. Середня витрата бензину становить
= 1/10(18∙60-0.3∙1800+0.003∙72000-18∙50-0.3∙1250-0.003∙41667) =
= 1/10(1080-540 + 216-900 + 375- 125) = 10,6 (л).
Отже, автомобіль на 100 км шляху, рухаючись зі швидкістю 50 - 60 км/год, витрачає в середньому 10,6 л бензину.
Експериментальне встановлено, що залежність витрати бензину автомобілем від швидкості на 100 км шляху визначається формулою Q = 18 - 0,3v +0,003v2, де 30 ≤ v ≤110. Визначити середню витрату бензину, якщо швидкість руху 50 - 60 км/год.
Розв'язання. Середня витрата бензину становить
= 1/10(18∙60-0.3∙1800+0.003∙72000-18∙50-0.3∙1250-0.003∙41667) =
= 1/10(1080-540 + 216-900 + 375- 125) = 10,6 (л).
Отже, автомобіль на 100 км шляху, рухаючись зі швидкістю 50 - 60 км/год, витрачає в середньому 10,6 л бензину.
Слайд #31
Обчислити роботу, яку треба виконати, щоб викачати воду з ями глибиною 4м., що має квадратний переріз зі стороною 2м. Густина води ρ=103кг/м3.
Розв'язання: Спрямуємо вісь Ох вздовж діючої сили. Значення сили F(x), що діє на переріз прямокутного паралелепіпеда площею 4 м2, визначається вагою шару води, що знаходиться вище від цього перерізу. Отже
Розв'язання: Спрямуємо вісь Ох вздовж діючої сили. Значення сили F(x), що діє на переріз прямокутного паралелепіпеда площею 4 м2, визначається вагою шару води, що знаходиться вище від цього перерізу. Отже
Слайд #32
Обчислити роботу, яку треба виконати, щоб викачати воду з ями глибиною 4м., що має квадратний переріз зі стороною 2м. Густина води ρ=103кг/м3.
Розв'язання: Спрямуємо вісь Ох вздовж діючої сили. Значення сили F(x), що діє на переріз прямокутного паралелепіпеда площею 4 м2, визначається вагою шару води, що знаходиться вище від цього перерізу. Отже
Розв'язання: Спрямуємо вісь Ох вздовж діючої сили. Значення сили F(x), що діє на переріз прямокутного паралелепіпеда площею 4 м2, визначається вагою шару води, що знаходиться вище від цього перерізу. Отже
Слайд #33
Обчислити роботу, яку треба виконати, щоб викачати воду з ями глибиною 4м., що має квадратний переріз зі стороною 2м. Густина води ρ=103кг/м3.
Розв'язання: Спрямуємо вісь Ох вздовж діючої сили. Значення сили F(x), що діє на переріз прямокутного паралелепіпеда площею 4 м2, визначається вагою шару води, що знаходиться вище від цього перерізу. Отже
Розв'язання: Спрямуємо вісь Ох вздовж діючої сили. Значення сили F(x), що діє на переріз прямокутного паралелепіпеда площею 4 м2, визначається вагою шару води, що знаходиться вище від цього перерізу. Отже
Слайд #34
Обчислити роботу, яку треба виконати, щоб викачати воду з ями глибиною 4м., що має квадратний переріз зі стороною 2м. Густина води ρ=103кг/м3.
Розв'язання: Спрямуємо вісь Ох вздовж діючої сили. Значення сили F(x), що діє на переріз прямокутного паралелепіпеда площею 4 м2, визначається вагою шару води, що знаходиться вище від цього перерізу. Отже
Розв'язання: Спрямуємо вісь Ох вздовж діючої сили. Значення сили F(x), що діє на переріз прямокутного паралелепіпеда площею 4 м2, визначається вагою шару води, що знаходиться вище від цього перерізу. Отже
Слайд #35
Обчислити роботу, яку треба виконати, щоб викачати воду з ями глибиною 4м., що має квадратний переріз зі стороною 2м. Густина води ρ=103кг/м3.
Розв'язання: Спрямуємо вісь Ох вздовж діючої сили. Значення сили F(x), що діє на переріз прямокутного паралелепіпеда площею 4 м2, визначається вагою шару води, що знаходиться вище від цього перерізу. Отже
Розв'язання: Спрямуємо вісь Ох вздовж діючої сили. Значення сили F(x), що діє на переріз прямокутного паралелепіпеда площею 4 м2, визначається вагою шару води, що знаходиться вище від цього перерізу. Отже
Слайд #36
Дякую за увагу!